Skip to main content
Search
Search This Blog
CIRCUITS DIARY
HOME
ARDUINO COURSE
REPAIRING
CIRCUITS
Share
Get link
Facebook
X
Pinterest
Email
Other Apps
December 01, 2021
HOW SWITCH MODE POWER SUPPLY WORK
WATCH ON YOUTUBE:
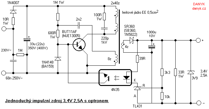
CIRCUIT DIAGRAM (320volt.com):
Click to Enlarge!
Image Reference: http://danyk.cz/impulz_en.html
Comments
VISIT YOUTUBE
!doctype>
JOIN OUR FACEBOOK EXPERTS GROUP
!doctype>
Popular Posts
December 11, 2021
How to Simulate Arduino in Proteus Software - Download Proteus Software
January 07, 2022
Capacitive Power Supply Calculator Version 1.2
Comments
Post a Comment